作者:顾静,宛霞
摘要
为适应北京市人口老龄化的发展趋势,使既有多层老旧住宅公共空间垂直交通适老化改造项目满足老年人对居住建筑“安全、自主、健康、适用”的基本要求,改善居住在多层老旧住宅中老年人的生活及出行条件,提升老旧住宅环境的居住品质,我们将调研收集到的北京市1990年前建成投入使用的未安装电梯的6层及6层以下的住宅近1500个标准单元,抽取具有典型代表的单元式住宅和点式住宅进行分析。
结合多层老旧住宅建筑的实际情况,研发出适合现有条件,符合国家及北京市现行标准的,可落地实施的解决方案和措施。希望为北京市多层老旧住宅建筑公共空间的适老化改造的建设、管理和使用提供技术支撑与参考。
关键词 建筑改造;多层老旧住宅;垂直交通;载人爬楼机
1 研究背景
2013年9月,国务院以国发(2013)35号发布《关于加快发展养老服务业的若干意见》中明确要求“实施社区无障碍环境改造,各地区要按照无障碍设施工程建设相关标准和规范,推动和扶持老年人家庭无障碍设施的改造,加快推进坡道、电梯等与老年人日常生活密切相关的公共设施改造。”
2015年1月,北京市政府在《关于住宅适老性规划设计有关意见的通知》[市规发(2015)164号]中也指出,应进一步完善北京市老旧多层住宅建筑的使用功能,提升老旧住宅区的居住品质,以适应社会人口结构老龄化的特点。北京既有多层老旧住宅存量巨大,且在老旧住宅内的现有居民大部分为企业退休职工,该部分人群中90%的人居家养老将成为必然,无障碍出行亦成为老年人不可回避的刚需。
根据调研统计,北京主要城区及郊区未安装公共空间垂直交通适老化设施的老旧多层住宅单元共约251.5万套,建筑面积约30063万m2,因此公共空间垂直交通适老化改造是居住在老旧住宅建筑里的老人“宜居”生活的硬件保障。
2 北京市多层老旧住宅建筑加装电梯可行性研究
当前多层老旧住宅建筑加装电梯难以全面推进主要受“技术+环境+社会+资金+个人”等诸多混合因素限制。
2.1 具备加装电梯条件的多层老旧住宅建筑的分类
通过调研收集到的北京市1990年前建成投入使用的未安装电梯的6层及6层以下的住宅近1500个标准单元,抽取具有典型代表的单元式住宅和点式住宅分析研究,发现多层老旧住宅加装电梯与住宅首层出入口方位、楼梯间方位及首层出入口方位与楼梯间所处位置的相应关系、每楼层居住的户数等因素有关。因此,本次研究根据住宅楼梯间与首层出入口所处的方位是否同侧将其归为2类,同时按照楼梯间和单元式住宅首层出入口所处的方位又将其细分为4种类型,每种类型按照每层拥有居住的户数再进一步划分,详见表1。
表 1 多层老旧住宅分类表

2.2 加装电梯与住宅建筑的连接方式
目前多层老旧住宅建筑加装电梯主要有错层与同层连接2种方式。
错层连接,指加装电梯停靠的层间平台与住户户门不在同一楼层,加装电梯直接与楼梯平台相连,面向每层的楼梯平台开门,由于电梯不能直接停靠每户户门所在楼层平面,需要在上或下半层楼梯入户,没有完全解决无障碍出行的问题。
同层连接,指加装电梯停靠的层间平台与住户户门位于同一楼层面,如果原住宅楼梯为双跑直梯,加装电梯停靠的层间平台或与每户的阳台连接,或与住户的功能用房连接,改变了住户原有的入户方式;如果原住宅楼梯为单跑直梯,加装电梯可直接停靠在每户户门的层间平台上,真正实现无障碍通行。
为了将研究成果形成通用模式,方便相关人员理解和应用,我们针对每种有条件加装电梯的住宅类型分别给出了加装电梯方案的简图,见表2。
表 2 多层老旧住宅加装电梯简图

注:由于资料调研和实地调研均未发现C1、E1户型,因此未列入本研究范围,仅对表中的8种住宅类型进行了可能加装电梯的分析。
2.3 多层老旧住宅建筑加装电梯的改造原则
2.3.1 安全性原则
多层老旧住宅建筑加装电梯应满足结构安全、消防安全、无障碍通行安全、电梯安装及使用安全要求,且满足国家、地方现行规范对日照、采光、通风、隔声等方面的相关规定。
2.3.2 最少干预原则
加装电梯的设置应对相邻建筑日照、视线干扰及室外道路、绿化、景观小品的影响减至最少;且对室外管网先行避让,必须改造时,应将改造量减少到最小;另外,加装电梯的构件,宜尽量采用钢结构构件,尽量缩短施工周期,减少对周围环境的干扰。
2.3.3 系统性原则
加装电梯作为原有住宅建筑的组成部分,除上述必须遵从的改造原则外,总体上还应从节约用地的角度整体考虑其布局形式,单体构造处理上还应与原房屋的保温、节能、防水工程形成完整的封闭系统,且满足国家及地方现行规范的要求。同时,由于加装电梯受条件限制,与卧室紧邻布置时,应采取有效的隔声和减振措施,达到国家现行规范对住宅噪声的要求。
2.4 加装电梯的日照分析
在调研过程中发现,通常多层老旧住宅建筑间距是按>1.6倍的建筑高度布置的。为了确保老旧住宅加装电梯后不降低相邻住宅的原有日照标准,应合理确定加装电梯部分的建筑宽度和高度。
由于其宽度主要受电梯轿厢尺寸和轮椅通行尺寸的影响,因此模拟分析总图日照时,考虑轮椅回转的空间与通行的宽度,假定设计2.4m和3.6m两种加装电梯建筑宽度作为分析边界条件,同时将多层老旧住宅常见的室内外高差0.3m、0.6m、0.9m纳入分析。经由粗略日照分析及计算,在1.6倍建筑高度的楼间距情况下,室内外高差为0.3m时,多层建筑加装电梯凸出楼体2.4~3.6m情况下,将对北面建筑产生不同程度的日照遮挡,住宅5层日照遮挡加重,6层建筑基本满足日照要求。室内外高差为0.6m时,5层高的住宅对相邻住宅可能会产生一定日照遮挡,6层建筑基本满足日照要求。对于同样建筑高度,室内外高差0.9m时,不会降低相邻住宅的原有日照标准。
如若多层老旧住宅加装电梯采用错层连接方式,建议加装电梯的顶部和原住宅屋顶错半层高度,减少对相邻住宅的日照遮挡。同时,当加装电梯部分的建筑宽度和高度控制在一定范围内时,分析结果表明不会降低相邻住宅的原有日照标准。
2.5 加装电梯的实施模式
2.5.1 面积补偿模式
根据调研并结合居民访谈,通过面积补偿模式加装电梯,实现平层入户既能解决垂直交通的适老化问题,又容易被居民普遍接受的方式。因为每户增加使用面积,对于在加装电梯过程中没有利益增值而持反对意见的底层住户有一定的吸引力,更容易与顶层住户达成一致意见。
实现此种模式主要采用两种方式:一是加装电梯的停靠平台与每户的阳台平层连接,通过封阳台增加室内面积;二是加装电梯的停靠平台与每户新增的室内空间相连接,改变入户方式及位置并重新整合住宅空间,此种方式由于增加的占地与建筑面积较多,且建设成本较高,政府部门不建议推广的模式。
2.5.2 普通增建模式
普通增建模式是指加装电梯或贴临原有住宅,或与原有住宅通过连廊连接,且不增加户内使用面积。此种建设模式的优势在于借助附加结构,将现代化的施工技术与原有住宅进行结合,在对原有住宅进行加建改造的同时,也使其换发了新的生机。本研究表2中列举的加装电梯简图均为此模式。
2.5.3 加装电梯的筹资模式
(1)政府财政支持模式。北京市政府为了解决居住在多层老旧住宅建筑中老年人上下楼难的社会问题,从政策和资金上给予了大力支持。在颁发的《关于北京市既有多层住宅增设电梯的若干指导意见》[京建发(2010)590号]、《关于住宅适老性规划设计有关意见的通知》[市规发(2015)164号]、《北京市2016年既有多层住宅增设电梯试点工作实施方案》[京建发(2016)312号]等系列文件中均体现出政府为多层老旧住宅建筑适老化的刚性需求提供政策和资金方面的有力保障。
此外,为了破解北京多层老旧住宅建筑加装电梯资金缺乏的困境,建议政府财政部门从每年的财政及税收中设立一定的专项基金用于推动多层老旧住宅建筑加装电梯,也可以从专门的住宅公积金收益中拿出部分用于加梯建设。财政支持加梯后,由居民刷卡有偿付费使用。
(2) 政府和居民共同投资模式。采取政府和居民共同投资,各出资一定的比例,由第三方运营管理模式。在一定程度上减轻居民的费用,又能减轻政府财政负担,推动多层老旧住宅建筑加梯建设。根据《物权法》等法律、法规规定,业主作为房屋的所有权人,对房屋专有部分享有所有权,对专有部分以外的共有部分享有共有和共同管理的权力,是否加装电梯,用何形式加梯是所有业主的共同决定。政府部门应在充分尊重业主意愿的基础上,加强引导,商定出资比例,采取定额定向补贴的模式促进改造,且不可大包大揽。
(3)加建房屋补贴模式。在相关部门允许的条件下,在原有住宅顶层或者外围加建一定面积的用房出售或出租,所得资金用于电梯设备及安装费用,而居民只需缴纳一定的资金用于电梯设备日常维护,从而减轻居民负担。此种模式需要成立专门的机构和负责人,对于各类经费进行管理、分配。
(4)单位包揽模式。在适老化改造安装电梯进程中,所有改造费用及运营费用均由单位承担,社区居民享受使用电梯的便利即可。这一模式适用于经费充足且管理较好的单位,不具有普适性。
(5)电梯厂商投资模式。随着电梯成本及消费模式的转变,由电梯厂商投资建设,居民有偿使用的模式已逐渐被认可,并有成功案例。即对电梯厂商来说,以加装的电梯设备做为投资,根据其实际运营情况来收取服务费用,还可以借助电梯平台,开发诸如广告、信息采集、产品直销等增值服务和成本回收。
这意味着电梯乘客采用刷卡付费的方式,选择个性化服务,乘梯者付费,不乘梯就不用付费,改变了电梯付费按户分摊的模式,但这种投资模式的回报周期较长。如果政府对电梯投资商给予一定比例的经济补偿,这也是一种较为可行的运作模式。
2.6 加装电梯的相关流程
目前根据北京市相关管理规定,加装电梯建设的环节和要求可根据实际情况有所减免,具体实施流程如图1所示。

图 1 多层老旧住宅加装电梯主要环节及内容框图
目前,北京城区设有多层老旧住宅加装电梯试点工作管理部门东城区、西城区、朝阳区、石景山区设在区住房和城乡建设委员会,海淀区和丰台区设在区房屋管理局。
2.7 加装电梯存在的问题及建议
多层老旧建筑加装电梯存在的主要问题是投资较大,资金难筹措;项目运作周期长,工作量大,很多小区因此都没能坚持到最后的成功;由于各个小区的基础建设条件不同,加装电梯项目投资相差很大,过高的投资也是推进加梯工作的主要障碍。因此,加装电梯的工作需要多方发动群众,协调各种社会力量发挥作用。建议借助行业协会,组织协调电梯厂家、施工单位及科研技术部门共同努力,协助政府和老百姓,推动工作开展。同时,建议政府不断修正办事方法,缩减审批流程,增强办事效率。此外,在实施层面探索多种方法,如企业运作、市场化,借鉴优质案例,不断探索完善新的运作模式。
3 对北京市多层老旧住宅建筑加装爬楼机的研究
在大量调研和研讨过程中,随着对多层老旧住宅建筑公共空间垂直交通问题的深入研究,发现有相当一部分多层老旧住宅建筑受条件限制无法加装电梯,或者即使加装了电梯,依然无法平层入户,不能彻底解决老人自由上下楼的问题。面对“最后的半跑楼梯”,也许已经使健康老人的出行得到了较大改善,但对高龄或行走不便的老人仍然存在无法逾越的障碍,无障碍出行问题依然没有彻底解决。因此,需要拓宽思路,寻求新的解决方式——加装载人爬楼机。
3.1 载人爬楼机的分类
载人爬楼机适用于上下楼梯需要无障碍通行的残疾人和老年人,主要分为有轨式和无轨式两类,每类基本有座椅式、踏板式和组合式3种形式。使用时选用哪种形式,主要在于该设备占用的空间尺度。
由于在公共空间内加装设备,首先要满足消防通行的安全需求,因此有轨踏板式更容易实现这一目标,且方便实施。本项研究仅对有轨式爬楼机做详细探讨。而无轨式载人爬楼机,需要有人辅助才能完成上下楼,不能独立操作,因此,未对无轨式载人爬楼机做进一步研究。
3.2 加装载人爬楼机的条件
通过研究我们发现多层老旧住宅加装载人爬楼机除受楼梯间梯段宽度和住户经济条件的制约外,基本不受其他因素的影响,是易于推广的一种解决无障碍垂直交通的方案。
以某品牌智能代步器为例,主机前平面距墙140mm,也就是说,该设备安装后楼梯梯段宽度将减少140mm,能否加装爬楼机主要受楼梯间宽度的限制。因此,技术人员现场踏勘时应了解楼梯间及梯段净宽是否有加装爬楼机的条件,如加装爬楼机后的梯段净宽能满足现行GB50016—2014《建筑设计防火规范》对住宅疏散楼梯安全通行宽度的要求,则可加装。
3.3 具备加装载人爬楼机条件的多层老旧住宅建筑分析
重点分析调研收集的北京市城区的1500个标准住宅单元的建筑层高及楼梯间宽度,总结归纳出既有多层老旧住宅呈现出建造年代不同,楼梯间宽度和高度不同的特点。因此研究将1990年以前建造的6层及6层以下老旧住宅建筑按年代分类,详见表3。
表 3 多层老旧住宅楼梯间净尺寸调研数据参考表

表3中调研资料表明:1950年—1970年建造的多层老旧住宅楼梯间净宽度均≥2720mm,使加装载人爬楼机有了安装空间,为没有条件加装电梯的居家老人能够方便出行带来了福音。同时,依据调研资料统计出1970年—1980年多层老旧住宅的层高多数为2.7m,而1970年以前建造的住宅层高多数为3.0m及3.0m以上,加装载人爬楼机应根据住宅层高的不同,和室内外高差的不同进行设计。
3.4 加装载人爬楼机的设计要点
(1)安装在楼梯扶手或墙壁一侧,安装后脚踏板收起时保证楼梯通行疏散的净宽度应≥1m。
(2)加装载人爬楼机火灾时应断电,且停止使用。(3)加装载人爬楼机额定载重量宜≤150kg。
(4)加装载人爬楼机额定速度宜选0.125~0.32m/s;提供220V的居民用电。
3.5 加装载人爬楼机特色分析
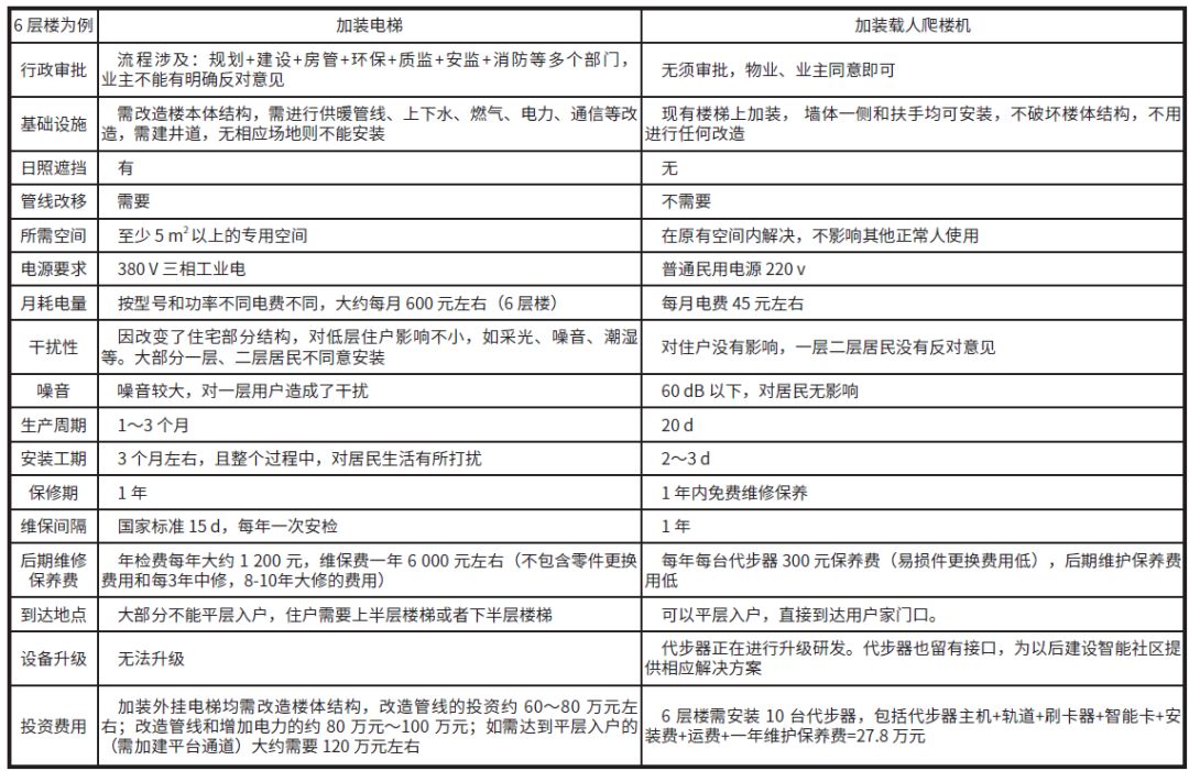
通过加装载人爬楼机与加装电梯进行对比分析,各自呈现出的特点详见表4。
表 4 多层老旧住宅加装电梯、加装载人爬楼机对比表

4 结语
当前在北京居住用地紧张的情况下,对既有多层老旧住宅建筑进行适老化改造建设是积极应对人口老龄化的一项具有战略性和前瞻性的重大举措,是最有效、最经济的提升建筑适老化的方式,也是整体提升老年人居住生活幸福感,打造适老宜居社区的重要支撑和保障。
通过对多层老旧住宅建筑的适老化改造技术的研究,形成适老化改造关键技术体系,在节约社会资源的基础上,改善居住环境的适老化水平、提高老年人居住的安全性和便利性,能够起到积极的示范和推广作用。
作者简介
顾静,1965年生,高级建筑师,国家一级注册建筑师,主要研究智能化写字楼、教育建筑、医疗建筑及既有建筑的改造。现供职于北京建工建筑设计研究院。
文章来源:顾静,宛霞
